为帮助广东、深圳智造“走出去”抢滩海外市场,助力粤港澳大湾区新一轮“拼经济”竞速潮,由广东省贸促会指导,深圳市海外交流协会、深圳市侨商智库研究院、广东启迪集团主办,泰国启迪伟华中心等单位承办的2023(曼谷)智能科技展招展将于2023年5月19日至21日在泰国诗丽吉王后国家会议中心(QSNCC)Hall3举行。目前,招展工作已全面启动。

广东既是国内制造大省和全球重要的制造基地,也是名副其实的人工智能大省。近年来,广东人工智能核心产业及相关产业规模均居全国前列,并初步形成了人工智能与智能制造产业集群。深圳更是致力于打造人工智能产业高地,人工智能企业数量规模持续增长。
此次展品范围包括智能生活(3C电子产品、影音娱乐、智能穿戴等),智能家居(智慧照明、安防系统、用水系统、声音系统等),智能医疗(智能健身系统、健康监测系统、个人健康管理系统、可穿戴医疗健康以及公共健康防护等),智慧城市(智慧交通、物业清洁数字化解决方案、城市环境监测和治理、监控报警系统等),智慧教育(智慧教室、教学设备、智慧校园系统等)五大类,为广东、深圳智能产品(方案)“走出去”抢滩海外市场提供了良好契机。
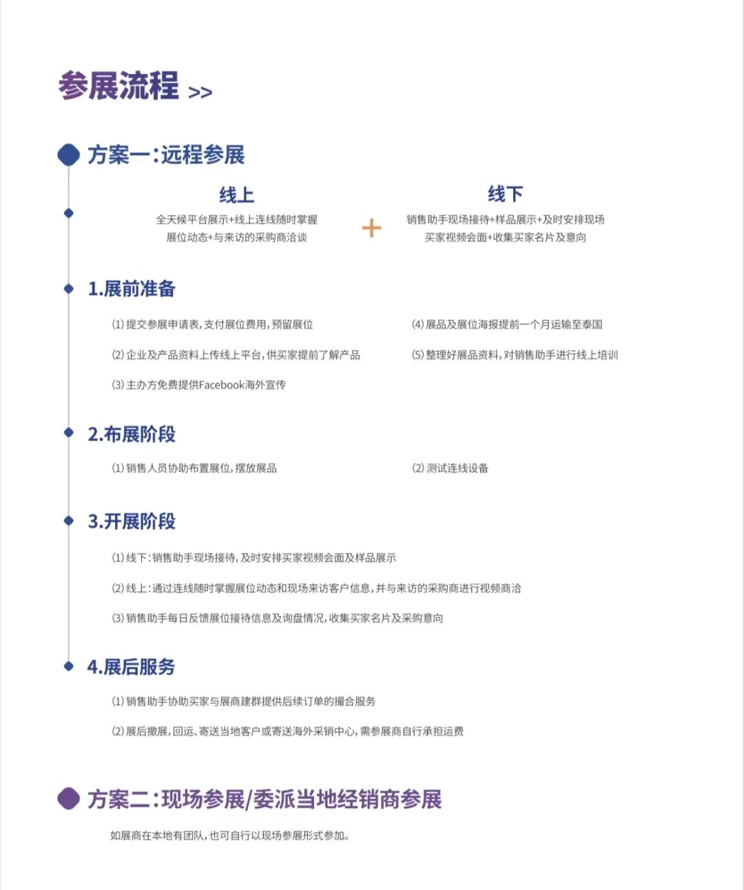
“出海参展”+“远程参展”参展双模式可选择。
政府扶持境外展项目,企业参展补贴最高100%(广东省内企业可享广东省包机或深圳市包机出海)。0
出海参展配套商务考察行程,与海外华商、业务对口企业面对面深入交流。0
参展后递交产品资料即享海外免费宣传,有机会在展前线上预对接买家。0
展后样品无需回寄,直接入驻泰国启迪展厅,免费推广展示1年。
展会开幕式将邀请泰国当地政府、监管机构高层代表,行业商协会、企业代表及权威媒体出席。开幕式结束后,还将邀请泰国当地政府、监管机构高层代表到展位上参观明星展商的产品,扩大品牌影响力。0
圆桌会以“高端商务资源对接交流”为定位,拟围绕人工智能、智慧医疗、智能制造、节能环保及新能源等中泰两国当下热门合作领域进行探讨,邀请当地政府采购、大集团、大企业采购、行业协会、商协会副会长及以上级别代表与精选的中国展商参会对接。0
活动拟围绕电子商务、企业数字化转型、互联网医疗、绿色能源等板块,邀请相关领域的院士、知名专家学者及产业界高层进行分享,吸引行业高端买家参会。
活动将为展商提供新产品、新技术提供的信息发布平台,由企业高层或技术负责人进行分享推介,活动采用线上直播方式,通过海外FB+国内视频号的宣传矩阵,扩大产品宣传力度。
活动将以“国内+海外两地联动”,线上线下结合的形式举办,主办方将为展商提供场地、设施资源,展商可派当地经销商在现场进行品牌营销活动,赋能展商品牌出海第一站。
此外,展会结束后,泰国启迪将组织参展企业组成泰国游学团,探访泰国相关政府机构与创业园区,与当地政府官员、科研团队、创业者、投资人面对面交流、深度探讨合作可能与前景。
